香港控煙十招全數推出 走私私煙罰200萬監禁7年分享到:
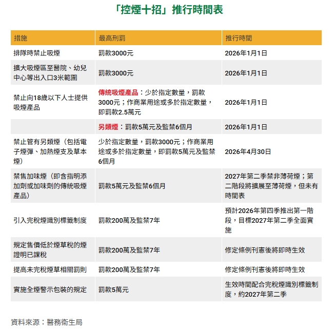
香港新聞網4月25日電 香港醫衞局今日(25日)就控煙措施舉行傳媒簡報會,稱控煙十招全數推出,但將分階段推行。消息指,政府擬提交“控煙十招”修例草案,明年1月1日起,禁止在輪候公共交通工具的劃定範圍吸煙;同時提出將幼兒中心、醫院等出入口3米範圍內,劃為禁止吸煙區,並將定額罰款範圍提高一倍至3000元。走私私煙罰則,由現時買賣、管有,最高罰100萬元、入獄兩年,提升至罰200萬、監禁7年。醫務衞生局局長預告,安排於下周三的立法會會議上進行首讀。 醫衞局細述,控煙十招全數推出,但將分階段推行。
修例列明,禁止在公眾地方管有指明另類吸煙產品,如煙彈、加熱煙及草本煙,計劃明年4月30日推行。另外,亦擬禁止售賣含指明添加劑的傳統吸煙產品、以及顯示為含有加味劑的傳統吸煙產品等。政府預計,第一階段將禁售非薄荷煙,料2027年第二季實施;第二階段將擴展至薄荷煙,但未有時間表。 當局將引入完稅煙標籤制度生效日期雖尚未制定,但將預計2025第三季推出先導計劃,最快於2026年第四季推出第一階段(不論有否附貼完稅標籤均可同時在市場上出售),目標是2027年第二季全面實施。 文件指,打擊私煙放在十招中最優先位置。在完稅煙加入識別標籤,並加大走私私煙罰則,由現時買賣、管有,最高罰100萬元、入獄兩年,提升至罰200萬、監禁7年。
2人排隊等車不能吸煙。 中通社資料圖。 醫衞局表示,禁煙區會擴大至醫院、院舍、學校、幼兒中心的專用出入口的三米範圍內,吸煙罪行定額罰款金額由現時1,500提高至3,000,料在明年1月1日生效。 此外,並禁止指定地點排隊吸煙,包括排隊輪候公共交通在2人或多於2人的隊列中輪候登上公共交通工具時做作出吸煙行為,另外,指定登上交通工具地點的劃定範圍內逗留也禁止吸煙,罰款及生效日期與法定禁煙區違例吸煙一致。 同時,修例中,禁止向18歲以下人士提供吸煙產品,提供小量傳統吸煙產品個案,定額罰款3,000元,超額個案最高罰款25,000元,提供另類煙的最高罰則為罰款50,000元及監禁六個月,計劃於2026年1月1日實施。 (完) 【編輯:錢林霞】
|
視頻更 多
28支龍獅隊齊集錦田爭奪“獅王”殊榮 龍獅隊員:十年後再來表演舞獅爭霸!
周潤發率“百歲”港星團跑馬拉松:重在完成,重在和觀眾打個招呼
樓市寒冬已過?現在是買樓好時機嗎?聽聽地產專家怎麼說
誰能成為下一個Labubu? 潮玩商家們為何集體聚焦盲盒發展?
香港立法會舉行首次會議 通過大埔火災後支援及重建工作議案
【你不知道的香港】高樓林立的香港正悄然進行一項“移山計劃”......
【通說環球】科幻照進現實?解碼中國“南天門計劃”
來論更 多評論更 多
論壇更 多閱讀排行
|











