首頁 -> 頭條
中國半導體企業屹唐股份起訴美國應用材料公司竊密分享到:
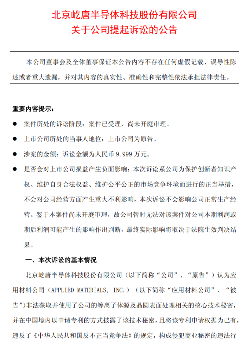
香港中通社8月14日電 北京屹唐半導體科技股份有限公司(屹唐股份)13日晚間公告,起訴美國應用材料公司(Applied Materials)竊取其機密,索賠9999萬元人民幣。
北京屹唐半導體科技股份有限公司(屹唐股份)13日晚間公告 據公告,屹唐股份認為應用材料公司非法獲取並使用了屹唐股份等離子體源及晶圓表面處理相關的核心技術秘密,並在中國境內以申請專利的方式披露了該技術秘密,且將該專利申請權據為己有,構成侵犯商業秘密的違法行為,對屹唐股份知識產權和經濟利益造成嚴重的損害。 屹唐股份就該事項向北京知識產權法院提起訴訟,並於近日收到法院出具的《民事案件受理及舉證通知書》等相關材料,訴訟金額為9999萬元人民幣。 公告還表示,截至本公告披露日,該案件已立案,尚未開庭審理。 公開資料顯示,屹唐股份成立於2015年底,目前已是中國半導體設備龍頭企業,主營業務為集成電路製造過程中所需晶圓加工設備的研發、生產和銷售。今年7月8日,屹唐股份正式登陸上海證券交易所科創板。 應用材料公司是美國一家老牌半導體和顯示設備製造商,1984年成為第一家進入中國市場的國際芯片製造設備企業。(完) 【編輯:彭玉婷】
|
視頻更 多
【通講壇】阿聯酋將退出OPEC,全球石油市場迎大變局?
飛機工程電氣化!港機引入香港首部飛機專用重型電動拖車
香港將推史上最嚴控煙新政 專家力挺:這是“嚴厲的愛”
開業以來首次實現“零貸款” 香港迪士尼一年能賺多少錢?
【通說環球】52個月打穿天山,中國基建的硬核與溫情
【你不知道的香港】香港竟也有張雪機車賣?香港代理:從月賣10輛到全球缺貨
AI演員會替代真人演員嗎?中國影視業人士這樣說
來論更 多評論更 多
論壇更 多閱讀排行
|










