首頁 -> 內地
跟隨拼多多步伐 淘寶支持僅退款分享到:
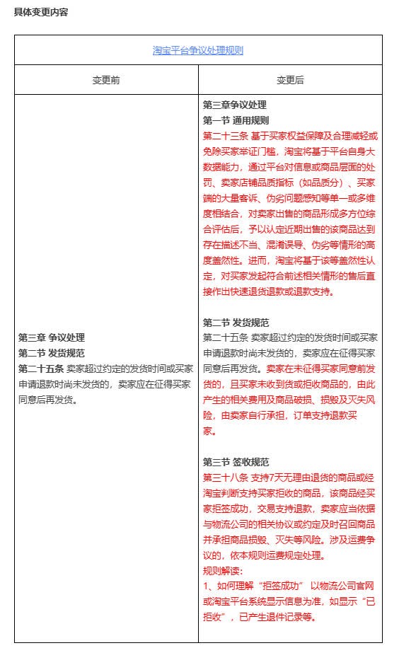
香港新聞網12月27日電 據淘寶官網25日消息,為了保障買賣雙方的權益,維護市場秩序,幫助大家更好地解決商品交易過程中的糾紛,淘寶網擬變更淘寶平台爭議處理規則的相關規則。 此次規則變更於2023年12月19日進行公示通知,於2023年12月26日正式生效。
淘寶網站截圖 核心變更點 1、新增淘寶基於平台自身大數據能力,識別多維度結合,對於買家發起符合相關情形的售後,做出快速退款或退貨退款的規則依據; 2、針對賣家存在延遲發貨、強制發貨的且未經買家同意的情形,補充錢款處理方向規則依據; 3、新增針對支持7天無理由退貨或經平台判定可支持買家拒收的商品,針對買家已拒簽成功的,支持退款處理的條款。
【編輯:丘志彬】
相關新聞 |
視頻更 多
28支龍獅隊齊集錦田爭奪“獅王”殊榮 龍獅隊員:十年後再來表演舞獅爭霸!
周潤發率“百歲”港星團跑馬拉松:重在完成,重在和觀眾打個招呼
樓市寒冬已過?現在是買樓好時機嗎?聽聽地產專家怎麼說
誰能成為下一個Labubu? 潮玩商家們為何集體聚焦盲盒發展?
香港立法會舉行首次會議 通過大埔火災後支援及重建工作議案
【你不知道的香港】高樓林立的香港正悄然進行一項“移山計劃”......
【通說環球】科幻照進現實?解碼中國“南天門計劃”
來論更 多評論更 多
論壇更 多閱讀排行
|











