香港特區政府指明涉國安犯罪潛逃者及對其施行措施分享到:
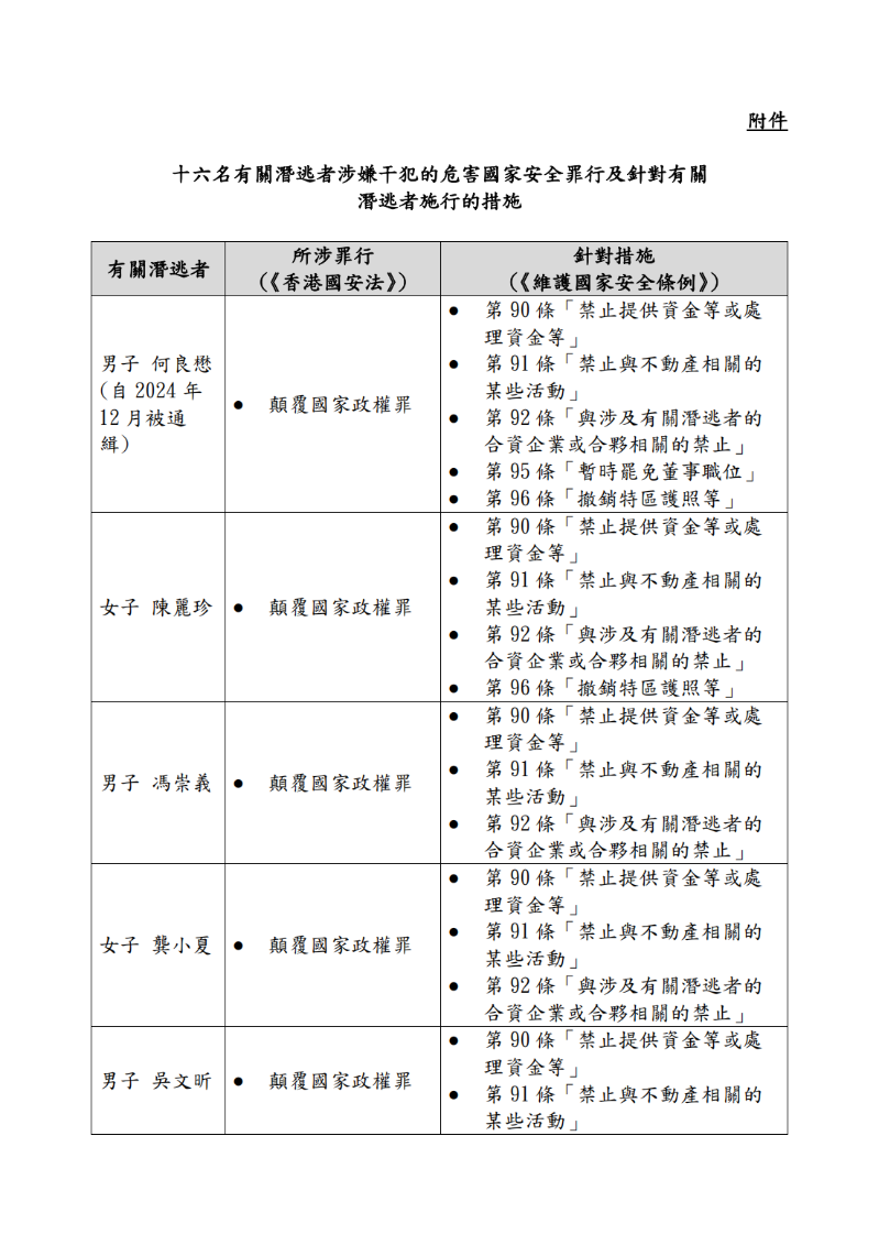
香港新聞網8月4日電 香港特區政府保安局局長於4日行使《維護國家安全條例》(2024年第6號)第89(1)條及第89(4)條所賦予的權力,藉在憲報刊登公告,指明16名因涉嫌在香港特別行政區(特區)境外干犯危害國家安全罪行而被法院發出拘捕令的人,並指明針對這16名有關潛逃者施行的措施。有關詳情列於2025年第43號號外公告及第44號號外公告。 16名被指明的有關潛逃者為男子何良懋、女子陳麗珍、男子馮崇義、女子龔小夏、男子吳文昕、男子曾偉藩、女子錢寶芬、男子夏海俊、男子侯中宇、男子何永友、男子姜嘉偉、男子林千淦、女子吳文君、男子黃振華、男子黃修和及女子張信燕,各人在香港境外一直從事危害國家安全的行為和活動。 警務處國家安全處已於7月25日公布懸紅通緝上述16名潛逃者以及男子袁弓夷、男子霍嘉誌、男子蔡明達。這19名潛逃者在境外籌組、成立或參與一個名為“香港議會”的顛覆組織,涉嫌干犯《中華人民共和國香港特別行政區維護國家安全法》罪行。法院已應警方的申請,就上述19名在逃人士發出拘捕令。 在上述在逃人士當中,保安局局長已於2024年6月和12月先後行使《維護國家安全條例》第89條所賦予的權力,刊憲指明袁弓夷、霍嘉誌及蔡明達為潛逃者,並指明針對他們而施行的措施。 以下三項措施,就全部16名今日被指明的有關潛逃者而適用:“禁止提供資金等或處理資金等”、“禁止與不動產相關的某些活動”及“與涉及有關潛逃者的合資企業或合夥相關的禁止”,而“撤銷特區護照等”亦適用於大部分有關潛逃者。此外,“暫時罷免董事職位”的措施,就個別有關潛逃者而適用。有關潛逃者涉嫌干犯的危害國家安全罪行及針對有關潛逃者而施行的措施詳列於附件。
附件截圖頁1
附件截圖頁2
附件截圖頁3
附件截圖頁4 特區政府發言人強調 : “這些無法無天的通緝犯潛藏英國、美國、加拿大、德國、澳洲、泰國、中國台灣等地,並在當地繼續公然從事危害國家安全的勾當,並透過抹黑詆毀意圖煽動對中央和香港特區的憎恨,我們因此有需要採取是次措施強烈打擊。” 警方提醒市民,除獲得保安局局長批予的特許授權外,任何人直接或間接向有關潛逃者提供任何資金或其他財務資產或經濟資源(包括向有關潛逃者在網上建立的平台或專頁提供資金),或處理屬於或由其擁有或控制的任何資金或其他財務資產或經濟資源;將不動產租賃予或以其它方式提供予有關潛逃者,或向其租入不動產;與有關潛逃者成立合資企業、合夥或類似的關係,或投資於該等關係,即屬犯罪,一經定罪可處監禁7年。警方會對相關犯罪行為嚴正執法,呼籲社會大眾不要以身試法。 保安局局長已要求警方整理相關證據,以供其考慮行使《維護國家安全條例》第60條下的權力,禁止“香港議會”及“香港民主建國聯盟”在香港運作。(完) 【編輯:梁嘉軒】
|
視頻更 多
28支龍獅隊齊集錦田爭奪“獅王”殊榮 龍獅隊員:十年後再來表演舞獅爭霸!
周潤發率“百歲”港星團跑馬拉松:重在完成,重在和觀眾打個招呼
樓市寒冬已過?現在是買樓好時機嗎?聽聽地產專家怎麼說
誰能成為下一個Labubu? 潮玩商家們為何集體聚焦盲盒發展?
香港立法會舉行首次會議 通過大埔火災後支援及重建工作議案
【你不知道的香港】高樓林立的香港正悄然進行一項“移山計劃”......
【通說環球】科幻照進現實?解碼中國“南天門計劃”
來論更 多評論更 多
論壇更 多閱讀排行
|













