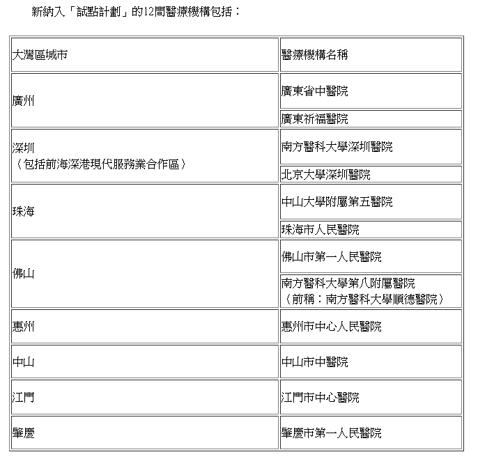
香港長者醫療券大灣區試點計劃再增12醫療機構 擴展至大灣區9個城市分享到:
香港新聞網5月14日電 香港衞生署14日與12間新納入“長者醫療券大灣區試點計劃”的內地醫療機構簽署服務協議,為今年內在相關機構開展服務揭開序幕,實現行政長官2024年施政報告宣布擴展“試點計劃”至粵港澳大灣區九個內地城市的目標。 簽署儀式在政府總部舉行。衞生署署長林文健醫生在儀式上致辭:“我謹代表特區政府感謝廣東省衞生健康委員會和相關城市的衞生部門,一直積極支持和協助特區政府進一步擴大“試點計劃”,達致全面覆蓋大灣區全部九個內地城市,既為合資格香港長者提供更大的便利和靈活性,以保障及滿足他們的醫療需求,讓長者可以頤養天年、樂享桑榆;同時進一步促進大灣區的醫療合作,攜手共建健康灣區。 ”
獲納入“試點計劃”的試點醫療機構由現時的七間擴展至總共19間後,連同香港大學深圳醫院的一院兩點,合資格申領醫療券的香港長者將可在合共21個大灣區服務點使用醫療券支付門診醫療護理費用。 林文健醫生說:“衞生署會根據服務協議,繼續積極與各新增的試點醫療機構落實後續安排,包括人員培訓、財務安排、系統對接等,力爭在今年第四季或之前陸續在新增試點機構開展相關安排,讓合資格香港長者早日在更多服務點使用醫療券,更好使用基層醫療服務,提升健康,獲得更大的幸福感。衞生醫療領域的合作是大灣區建設的重要組成部分,對於促進區域內的民生福祉至關重要。” 醫療券計劃於2009年推出,現時資助每名年滿65歲或以上的合資格香港長者每年2000元(港元,下同)的醫療券金額,累積上限為8000元,讓他們在所屬社區選用最切合自己健康需要的私營基層醫療服務。政府去年開始推行“試點計劃”,擴大醫療券適用範圍至大灣區內合適的醫療機構,至同年九月已覆蓋七間位於廣州、中山、東莞和深圳的綜合醫療/牙科服務機構。 “試點計劃”自去年開通後,截至3月底,約13350名合資格長者曾在“試點計劃”下醫療機構使用醫療券支付門診醫療護理服務費用,涉及24645宗交易,申領交易總額約3216萬元。 此外,醫健通流動應用程式內的“跨境健康紀錄”及“個人資料夾”功能亦適用於“試點計劃”下的大灣區醫療機構,以便利香港市民自攜電子病歷紀錄作跨境使用。(完) 【編輯:徐嘉儀】
相關新聞 |
視頻更 多
28支龍獅隊齊集錦田爭奪“獅王”殊榮 龍獅隊員:十年後再來表演舞獅爭霸!
周潤發率“百歲”港星團跑馬拉松:重在完成,重在和觀眾打個招呼
樓市寒冬已過?現在是買樓好時機嗎?聽聽地產專家怎麼說
誰能成為下一個Labubu? 潮玩商家們為何集體聚焦盲盒發展?
香港立法會舉行首次會議 通過大埔火災後支援及重建工作議案
【你不知道的香港】高樓林立的香港正悄然進行一項“移山計劃”......
【通說環球】科幻照進現實?解碼中國“南天門計劃”
來論更 多評論更 多
論壇更 多閱讀排行
|










