通說:禁煙!香港剛剛公布新規力度很大分享到:
走在香港街頭,經常能看到一群人聚在一起,圍著垃圾桶吸煙,與“打邊爐”(火鍋)的情景十分相似,事關香港明令禁止室內吸煙。這個場景未來或許更少見,有關禁煙區的條例明年將進一步收緊,推動打造“無煙城市”。 香港在控煙方面一向走得很靠前,當鄰近國家和地區仍在與雙位數吸煙率纏鬥(韓國15.4%、日本14.8%、台灣地區14%),香港最新吸煙率已縮至9.1%,在亞洲處於領先地位。
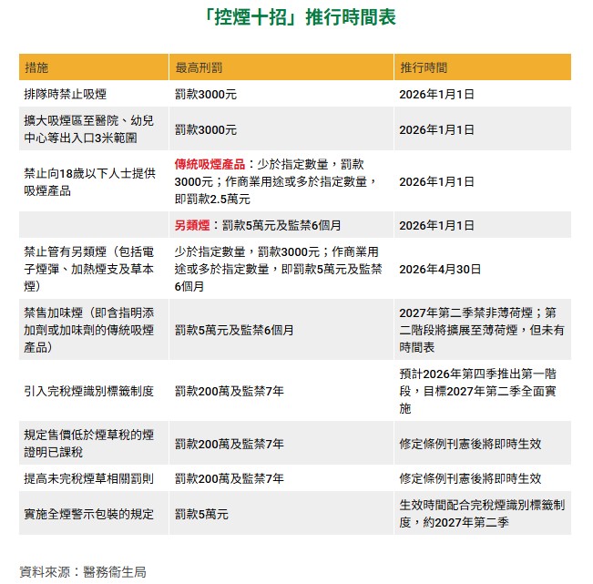
香港中通社圖片 不過,將百分比化為實際數字看,香港仍有約58萬煙民;此外,肺癌一直是香港最常見癌症,吸煙正是導致肺癌的主要原因。 香港特區政府醫務衛生局去年6月公布“控煙十招”,定下短中長期控煙策略方向,其中8項措施須修訂法例。25日,香港特區政府在憲報刊登《2025年控煙法例(修訂)條例草案》。
當中提出多項控煙新政細節,明年1月1日起,禁止在排隊輪候公共交通工具時吸煙,禁止排隊進入指定處所時吸煙,包括較高人流量、容易出現排隊人龍的地方,如醫院、海洋公園、香港迪士尼樂園、會展中心、西九文化設施等,違例者面臨3000港元定額罰款。 值得關注的是,修例對特殊人群的保護,法定禁煙區將擴展至幼兒中心、長者院舍、學校、醫院等專用出入口的3米範圍內,盡量減低二手煙對兒童、長者、病患者的影響。而向18歲以下人士提供另類煙,即電子煙、加熱煙產品,最高刑罰訂為罰款5萬港元及監禁六個月。 由於禁煙範圍涉及海洋公園、香港迪士尼樂園、西九文化設施等眾多旅遊設施,以及公共交通工具,內地人來香港旅遊時要注意了! 為了減少市民吸煙意欲,政府近年大幅加煙稅,所以香港的香煙並不便宜。綜合香港媒體報道,現時香港出售的主要品牌卷煙每包零售價約為100港元,其中超過60港元為煙草稅。 這麼貴的香煙,自然會吸引不少人走私,政府當然考慮到這種情況。走私私煙罰則,由現時買賣、管有,最高罰100萬港元、入獄兩年,提升至罰200萬港元、監禁7年。 另外,《條例草案》還有多項即時生效的措施,包括提高未完稅煙草相關罰則,任何人士包括旅客,攜帶多於19支免稅煙入境的罰款增至5000港元。
香港中通社圖片 完備的禁煙措施,主要目的是保障公眾的健康。自2014年起,香港多年蟬聯全球最長壽地區。港大近年的一項研究就指出,有效的控煙措施和低吸煙率,是香港成為長壽城市的關鍵。 從1983年首次設立法定禁煙區,到2007年室內全面禁煙,再到如今針對“排隊場景”的精準打擊,香港的控煙政策始終領先於社會認知,禁煙成果也直接反映在數據上:香港吸煙率自80年代初的23.3%,降至2023年的9.1%。相信採用循序漸進、多管齊下的控煙策略,香港將達至“無煙城市”的目標。(完) 【編輯:黎金良】
|
視頻更 多
通觀兩會|被王毅外長這些回答背後的故事打動了
通觀兩會|普通人如何從“十五五”規劃中找到商機
(全國兩會)鏗鏘有力!王毅外長記者會“金句”集錦
中東局勢動盪 全球珠寶商苦不堪言
(全國兩會)“十五五”開局之年 中國企業家們的“五年規劃”是什麼?
通觀兩會|信息量很大!政府工作報告中連續十年提到了它
【通說環球】霍爾木茲海峽,為何牽動全球命脈?
來論更 多評論更 多
論壇更 多圖集更 多閱讀排行
|












