首頁 -> 內地
中國表彰50名見義勇為勇士 六成六為協同救人分享到:
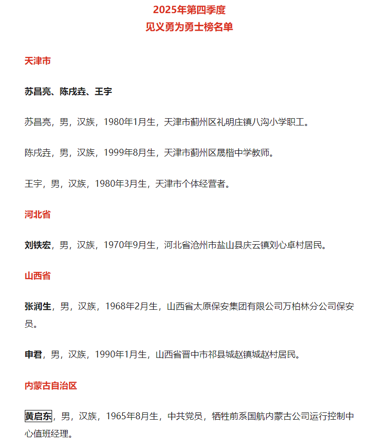
香港中通社1月12日電 中國中央政法委12日在北京正式發布2025年第四季度“見義勇為勇士榜”,全國共50位個人和8個群體獲通報表揚。
2025年第四季度“見義勇為勇士榜”(節選) 據“檢察日報正義網”微信公號消息,此次上榜的50位勇士中,既有制伏歹徒負傷犧牲的董輝、謝雲鵬等人,也有在洪災、火災、爆燃等極端險境中挺身而出的王玉平、黃超、李紅星等。年齡跨度從13歲學生李佳婷到七旬老人,彰顯全民守望相助的精神風貌。協同救人案例佔比超66%,凸顯群防群治的社會風尚。 其中,四川省成都市居民付超與順豐快遞員張浩楠因在錦江急流中聯手救起落水女子的英勇事跡入選,成為本季度備受關注的典型代表之一。 事發於去年11月14日,一名女子在成都九眼橋附近錦江中落水掙扎。路過的市民付超毫不猶豫跳入冰冷湍急的江水中施救,卻因水流迅猛,兩人一同被沖向下游攔水壩並跌落。危急時刻,正在附近跑步的快遞員張浩楠聽到呼救,迅速接過路人遞來的游泳圈躍入江中。他逆流而上,先穩住落水女子,隨後奮力拉住也被沖下的付超。在消防救援人員趕到後,合力將兩名落水者安全救上岸。同年12月,付超、張浩楠二人行為被確認為見義勇為。 據通報,黃啟東、王玉平、張浩楠、李佳婷等事跡已被《人民日報》、央視等中央媒體廣泛報道,多次登上網絡熱搜。 自2022年9月啟動以來,中央政法委已發布12期勇士榜,累計表彰657人。本次榜單由中央政法委主辦、中華見義勇為基金會承辦,旨在弘揚正氣、激勵善行,推動形成崇尚英雄、關愛勇士的社會氛圍。(完) 【編輯:彭玉婷】
|
視頻更 多
28支龍獅隊齊集錦田爭奪“獅王”殊榮 龍獅隊員:十年後再來表演舞獅爭霸!
周潤發率“百歲”港星團跑馬拉松:重在完成,重在和觀眾打個招呼
樓市寒冬已過?現在是買樓好時機嗎?聽聽地產專家怎麼說
誰能成為下一個Labubu? 潮玩商家們為何集體聚焦盲盒發展?
香港立法會舉行首次會議 通過大埔火災後支援及重建工作議案
【你不知道的香港】高樓林立的香港正悄然進行一項“移山計劃”......
【通說環球】科幻照進現實?解碼中國“南天門計劃”
來論更 多評論更 多
論壇更 多閱讀排行
|











